|
DB0ZU: Historie
Die Bake DL0ZS von 1969 (Markierung der Frequenzen 145,0 und 435,0 MHz)
Von OM Ragaller, DL6DW, erbaut,
und OM Stotz, DL3HG, gesponsert:
Die Bake markiert die Anruffrequenzen
145,0 MHz / 100 mW und 435,0 MHz / 3 mW
Tastverhältnis Puls / Pause: 0,3 / 3 Sekunden
nach 31 Impulsen Einblendung der Kennung
Tastung in A1.Polarisierung horizontal
Das damalige Problem (1967):
ungenaue VFO-Frequenz, keine Frequenzzähler verfügbar !


Mitarbeiter von DL6DW:
DL9ZD
DL8AQ
DJ5LF
DK1KX
DL6XM
 DL6DW 1963

Beschreibung der Bake im DlQTC (Bild größer – auf Bild klicken)
Betriebstechnik mit Bake:
Eine Station, die durch CQ-Ruf einen Partner finden wollte, „pfiff“ sich mit dem VFO auf die Bakenfrequenz ein und startete dann den allgemeinen Anruf. Hatte sich dann ein Partner gefunden, wurde eine neue Frequenz vereinbart und die Bakenfrequenz wieder freigegeben.


Das erste Relais von 1970/1971


Das Olympia-Relais von 1972:

Antennenmontage 1972

Das 70 cm-Relais von 1974

Das 2 m-Relais mit Synthesizer von 1975

1976 – Die Relais im Schrank mit 600 kHz-Weiche

1977 – Neue Antennenanlage



1978 – „Kleine“ 2 m-Weiche

1989 – Reserve-Relais


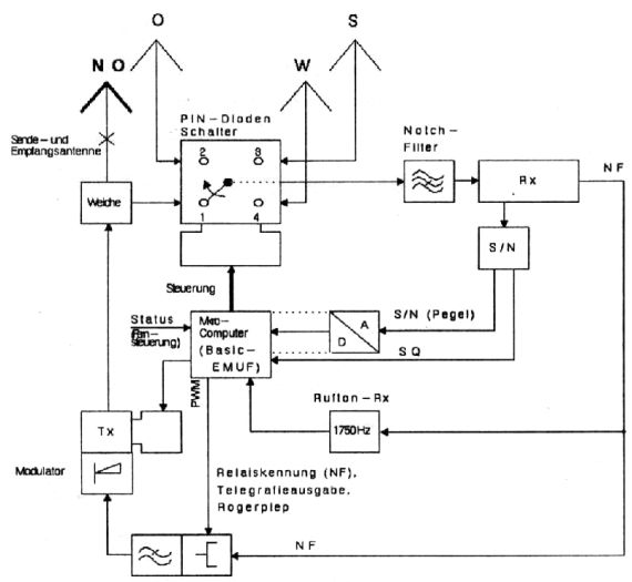
1992 – Schaltdiversity

2000 – Erweiterte Antennenanlage

2000 – Neues Rack

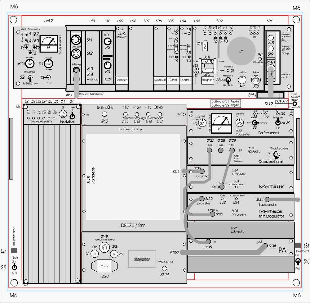
2001 – Umbau von DB0ZU 2 m
(Bild größer – auf Bild klicken)









2002 – Umbau von DB0ZU / 23 cm
|